各学院(部):
《关于举办“第十六届中国大学生服务外包创新创业大赛”的通知》已经发布,为更好的组织我校学生报名,选拔优质项目参赛,我校将举办第十六届中国大学生服务外包创新创业大赛校内选拔赛,具体通知如下:
一、大赛宗旨
紧贴服务外包、创新创业主题,以应用为导向,加强产学互动,搭建大学生服务外包创新创业能力展示平台;引导学生关注现代服务产业,吸引企业关注学生创新创业,促进高校教育改革适应战略性新兴产业发展需求,为产业发展提供人才支撑,推动人才交流合作,努力促进大学生的就业和创业。
二、竞赛内容
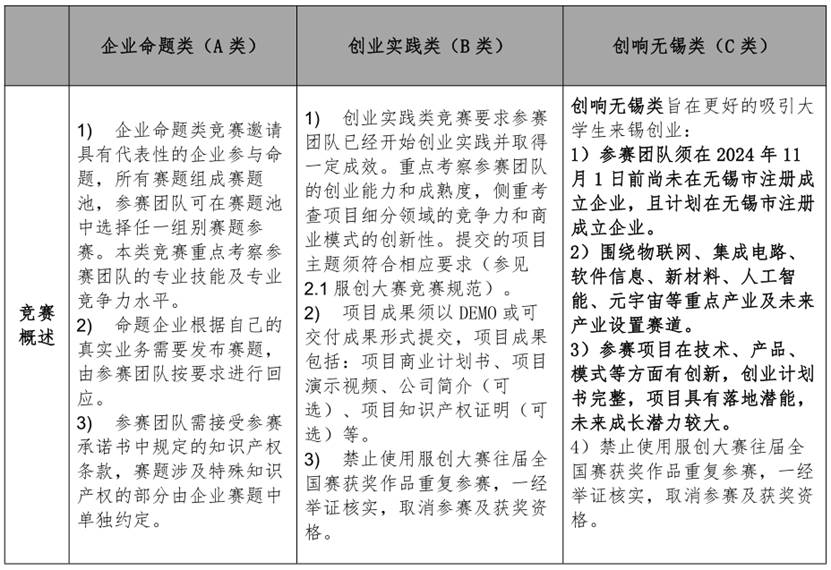
设置三个竞赛类别,分别是企业命题类(A 类)、创业实践类(B 类)和创响无锡类(C 类)。A 类侧重企业命题,通过企业发布真实项目需求,由高校提供响应方案的方式,来加强校企结合及提升产业对接;B 类侧重创业实践,鼓励具备成熟度的创业团队和项目参赛,要求参赛项目已经取得一定成效;C类侧重在锡落户,要求项目契合无锡产业发展方向,并有落户意向。

企业命题类(A 类)的命题内容详见附件。
三、参赛要求
1、参赛项目须真实、健康、合法,无任何违法、不良信息,项目立意应弘扬正能量,践行社会主义核心价值观,不得违背公序良俗,不得侵犯他人知识产权。
2、参赛对象。全国高等学校(本科类和高职高专类院校)具有正式学籍的全日制在校学生(含2025年应届毕业生)及毕业不超过5年(2020年后毕业)的大学生。
3、参赛团队仅限选一个竞赛类别参赛;已获本大赛往届全国赛奖项(包括一、二、三等奖)的项目,不可报名参加本届大赛。
4.团队人数。校内选拔赛阶段,每个项目队员数量上限5人,指导老师数量上限2人。
四、报名及咨询方式
2025年3月1日前,将报名材料发送到邮箱hliu2@suda.edu.cn。初赛参赛作品要求、评分要点等,详见附件材料。参赛团队须同时登录大赛官网(http://www.fwwb.org.cn/)进行报名。
校内咨询人:刘老师65882463;校内咨询QQ群:313366871。
02-第十六届中国大学生服务外包创新创业大赛企业命题类赛题手册(A类).pdf
01-第十六届中国大学生服务外包创新创业大赛参赛手册.pdf
创新创业学院
2025-1-9